Problem Statement
Senior Managers usually have bi-weekly meetings with the reporting managers to receive the status updates but they can be very busy because of the various new prospective clients/projects to meet with the managers for status update meetings. So, to get a bird’s eye perspective of the various projects and to know if they are facing any issues and to make sure all the projects are running smoothly and efficiently on time they would need to see high level information about the projects on the go.
Key Outcomes & Success Metrics
This is a Design Challenge I received in late 2017. I’m expected to handle all phases of the design and produce a couple of hi-fidelity screens at the end of 2 days and with some rationale for my design decisions.
My Responsibilities
This is a Design Challenge I received in late 2017. I’m expected to handle all phases of the design and produce a couple of hi-fidelity screens at the end of 2 days and with some rationale for my design decisions.
Process
Discover
To understand the problem a little better, I started with dissecting the problem and making some assumptions as needed.
How do they received the status updates before the app?
Senior Managers used to have a bi weekly meetings with the reporting managers to receive the status updates. (assumption)
Why do we need an app/dashboard for senior management?
Senior Managers have become very busy because of the various new prospective clients/projects to meet with the managers for status update meetings.(assumption)
To get a bird’s eye understanding of the various projects and to know if they are facing any issues.
To make sure all the projects are running smoothly and efficiently on time.
How specific can the information be when we present it to the Senior Management?
Even though a senior manager is tech savvy, they don't have enough time to delve deep into a particular issue and solve it. This is one of the reasons they have managers proficient in a specific area reporting to them.
They would need high level information about the projects.
Since this is a 2 day assignment, I had to make a lot of assumptions. Based on my research about the company and their org structure, I’ve created this org chart using Lucid Chart that depicts the hierarchy in the organization.

————————————————
Define
Based on my research about the company and their org structure, I’ve created this generic senior manager persona that fits the purpose.
With a little more research and/or talking to the managers, I would’ve created a full rounded persona but for this assignment this felt sufficient.

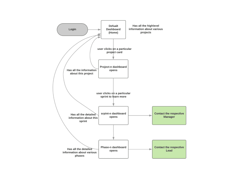
Now that I have a good understanding of the problem and the user, I started mapping out how the Sr. Manager would complete the task based on the assumptions i made so far.

Now that I have a flow, I started sketching out each of the screens.

————————————————
Deliver / Implement
I used XD to build these high fidelity mockups. I used color coding along with the % completion to represent the project health . That would give the Sr. Manager an idea as to how the project is doing without getting into the details.
They can swipe left on each of the project cards to see the project report and swipe right on the card to see the budget report.
The name of the person responsible is displayed on each card so they know whom to reach out to incase further discussion is needed.

Outcomes & Lessons
I submitted the design challenge with in 2 days as mentioned in the initial problem.
I believe this was a good exercise because, They offered me a job after this exercise.
I had to make a lot of assumptions which would be common in most of the design challenges but It would have been nice if I could’ve asked someone to play the role of the manager and role play the scenario so we can empathize better with the user.
I used XD to make the hi fidelity designs. I learned that its a very good and easy tool to use especially if you are in a hurry. Coming from Illustrator, this was a really good change.
Given that this is a design challenge, I realized that I should have out in a little more effort in creating the high fidelity mockups. Maybe a full flow or even a clickable prototype if time permits
More projects
Got questions?
I’m always excited to collaborate on innovative and exciting projects!

